
—— The abstract
Background
After both carry and deliver a child, the mothers body changes from the original and it can be hard to feel content. Many women are doers and want to bring back their self-esteem and own well-being.
We in the team decided we wanted to understand how can we best help them to achieve their health goals that also fits their schedule?
Results
Designed an postnatal fitness app offers personalized content, allowing users to customize programs and receive tailored information suited to their individual needs. Social, gamified, motivating….
—— The process
01 Research
Defining Research Goals
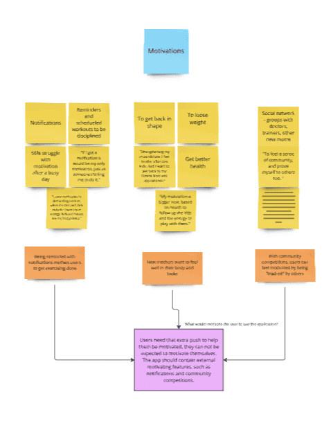
What would motivate
the user to use the
application?
Who the mobile application will be for
and
what they are like?
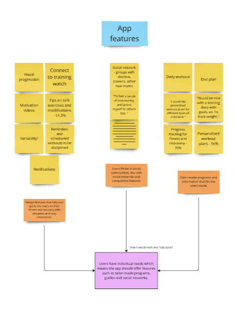
How it would work and help users?
Where it would
be used?
Why this product is important?
When the app would be used?
Secondary Research
To get started we wanted to build an understanding of the state postnatal experience and postnatal exercise. An understanding of the terms, was both enlightening us about our assumptions and created new knowledge to be used in later research methods. and collected these in a data collection sheet.
Constrains
Based on the type of birth each mother had there is advised different guides on how and when to exercise.
C-section
Globally C-sections continues to rise, and there is sometimes complications related to this type of childbirth.
Interviews
We felt we lacked the emotions and reasons behind the founds in the literature reviews, so we decided to conduct interviews. We wanted to seek in-depth insights into new mothers feelings, thoughts, dailylife and habits are like. We did semi-structured interviews with 5 participants in the age from 27-33.
"I want to strengthening my body, i feel tender after two kids. And I want to get back to my fitness level and appearance"
"I am competitive and I would like to compete with other mothers, walk with those who are in the same situation"
Survey
A survey was done for the reasons that we needed measurable number to find meaning
to our assumptions and we then found some interesting facts we later used to develop
our app features.
Individual Needs
56% of the participants seeks personalized workout plans.
> The experience and needs of new mothers is very individual.
Lack of guidance
In 51% cases the mothers experienced a lack of guidance about postnatal care and exercise.
> This resulted in 61,5% waited over 6 months to start exercising again.
Motivational factor
35% would like to track progress for fitness.
> Motivation is a common lacking factor in the mothers getting exercise done.
02 Define
Problem Statement
New mothers often feel self-conscious about their bodies after giving birth and they may battle with their self-image. They confront difficulties like low motivation and limited access to reliable information about postnatal exercises. The unmet physical and mental health needs highlight that proper guidance and support are important during the recovery. Our goal is to create a platform that provides mothers with all the important features they need to support their post-natal recovery.
Personas
To give life to the research and problem statement we created the primary user of the app. New mothers who isn't new to exercising and with a goal of getting body in shape and needs motivation to workout.
User Scenario
After making the persona we wanted to get a better understanding of the users journey with our service. So we mapped out a user scenario for our persona. From research we got insight in how the lack of motivation is the biggest blocker for new mothers exercising, we empathized this in the scenario.
Mapping It Out
03 Design
Design Principles
Endowed Progress effect - progress bar
In other words, users are more likely to complete a task if they are provided with an artificial progress towards the task.
Proximity - chunking
Scanning patterns - layer-cake
von restoff effect - drawn to contrast
Wireframe
We first sketched some low-fi wireframes to ideate placement and features the app should include, based on our mapping. There were some iterations done when both sketching and making the digital wireframe, because of our unsureness with the best placement for different features.
04 Testing
Usability Testing
Branding
Color Palette
#F0F0F0
#CADCE1
#A9CAD3
Logo

UI Elements
Buttons
Default
Progress bar
Tooltip
Tips! You’re in week 6, avoid strain the belly muscles
Input field


06 Final UI
To the top




















