

MatchWork
ABOUT PROJECT
Freelancers often struggle to gain visibility and build trust on existing platforms, while clients face challenges finding reliable talent efficiently. Many waste time and resources on trial and error instead of meaningful collaboration. I wanted to explore how I could design a fair and transparent platform that empowers freelancers to showcase their skills and helps clients connect with the right people, building trust through clear and authentic interactions.
CHALLENGES
One of the main challenges in this project was defining the right scope. I had to balance the needs of both freelancers and clients without overcomplicating the experience. It was also challenging to find the right level of transparency, and enough to build trust, but still keeping the interface simple and approachable.
— Research
GOALS
To gain a deeper understanding of the needs and challenges of both freelancers and clients.
To uncover gaps or weaknesses in existing solutions and platforms.
To identify opportunities for creating a better experience that makes it easier both to find work and to find talent.
To gather insights that can serve as a foundation for ideation and concept development later in the process.
QUETSIONS
How do new designers experience the process of finding their first freelance clients, and what barriers do they encounter most often?
What specific needs and challenges do clients face when evaluating and selecting freelance designers?
What motivates freelancers to keep pursuing opportunities, and what motivates clients to return to or avoid certain platforms?
What concrete factors make it difficult to offer or sustain flexible freelance work today, and who is most affected? work difficult to sustain?
Why do existing platforms prioritize established profiles, and how does this influence trust and perceived fairness among users?

SECONDARY RESEARCH
Studying excisting material on the gig economy and
flexible workforce, I saw that there was reacurring themes:


COMPETITOR ANALYSIS
Based on the literature review, I analyzed direct competitors to identify user frustrations and potential advantages. This led me to refine my research question.
“Why do existing platforms prioritize established profiles, and how does this affect trust and perceived fairness?”
PRIMARY RESEARCH
A deep understanding of the target audience is important to create relevant and engaging, and designs. So I needed to identify more qualitative and quantitative data, to find their needs, behaviors, and preferences.
step 1
Recruitment & screening
step 2
Interviews
step 3
Survey

“I think standing out is hard because there is just so much talent here”
USER QUOTE
QUALITATIVE INTERVIEWS
I conducted qualitative, semi-structured interviews using a lab-testing approach combined with the CTA technique. This allowed me to observe real behaviors, frustrations, and motivations in real time, providing deeper insight into how freelancers and clients interact with existing platforms.
Interviews focused on how freelancers find work, their main pain points, and how clients search for talent and what’s missing from current solutions.
SURVEY
After analyzing the interviews, I identified a gap in understanding how platform favoritism affects user trust. To validate this, I conducted a small survey (15 respondents) to quantify perceptions of fairness and trust toward established profiles. While limited in scale, the results provided valuable directional insights that complemented the qualitative data.

— Define

IDENTIFYING REACURRING THEMES
I organized all research findings in an affinity map in Miro, grouping insights into themes to uncover patterns and transform raw data into meaningful conclusions.
KEY INSIGHTS
Communication gaps cause inefficiencies and missed opportunities
Freelancers struggle to find enough gigs and diversity across channels
Platform favoritism toward established profiles reduces trust and makes it almost impossible for newcomers to succeed
Freelancers feel insecure in the gig economy and long for stability and benefits of traditional
employment
Both parties waste significant time on current platforms
PERSONAS

FREELANCER PERSONA

CLIENT PERSONA
— Ideate

GENERATING IDEAS
To spark creativity, I used divergent brainstorming guided by “How Might We” questions focusing on trust, visibility, and efficiency between freelancers and clients.
CONCEPT
From clustering ideas and quick sketching, three key concepts emerged:
Case-Focus: Match clients and freelancers by shared traits and project fit.
Local: Map-based search to connect nearby
freelancers.
Swipe-Quick: Fast, playful matching focused on personality and fit over ratings

CHOOSING THE BEST IDEA
Using a NUF test for convergent thinking, I evaluated each concept. Both Case-Focus and Swipe-Quick scored high, but Swipe-Quick was selected, enhanced with match-score features from Case-Focus for a stronger final concept.

MOODBOARD ONE
Calm and authentic to convey trust and professionalism.

MOODBOARD TWO
Playful & energetic to spark motivation and possibilities.
— Define

CARD SORTING
Conducted card sorting with three participants to shape the platform’s information architecture. This ensured intuitive navigation based on real user expectations rather than assumptions.
MAPPING IT OUT
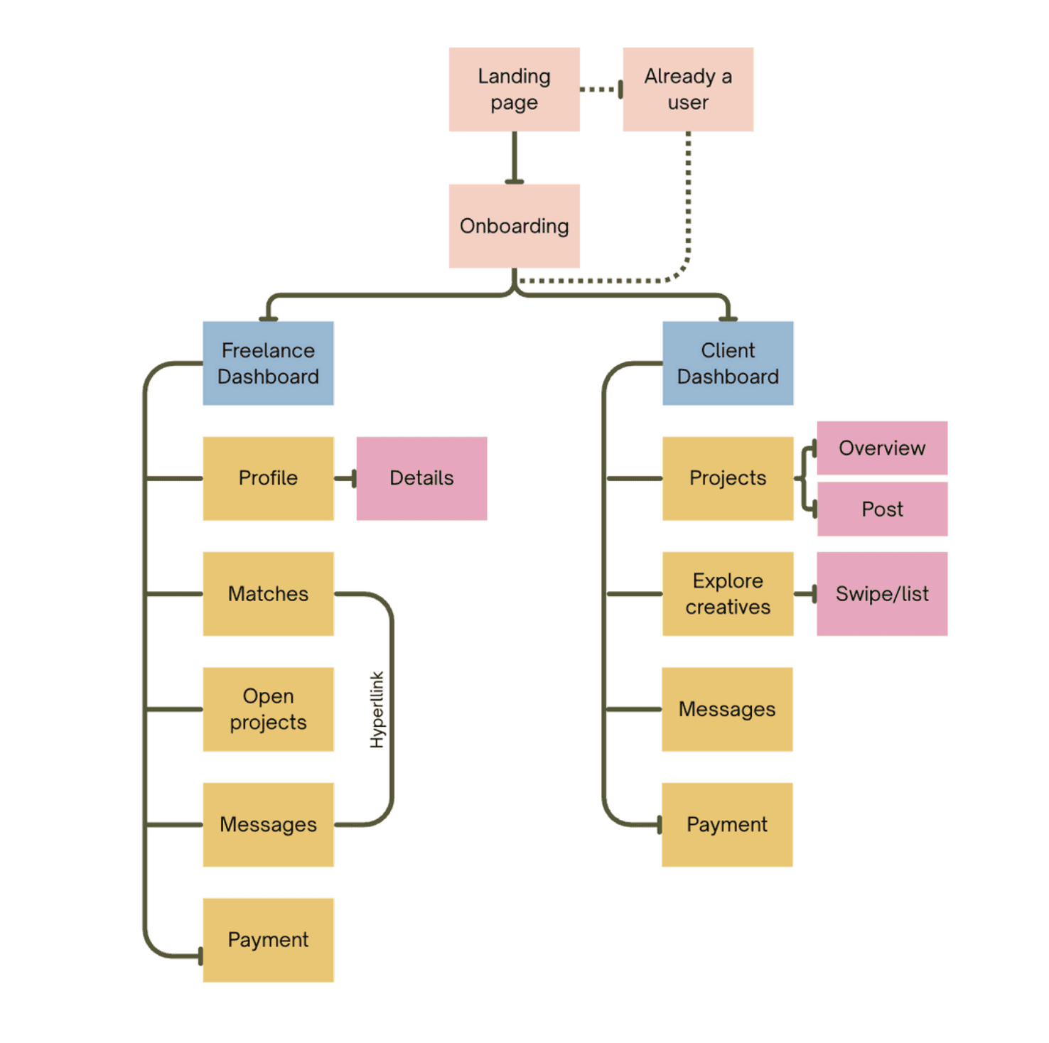
As this was a new concept, a content audit wasn’t needed. Instead, the site map was built from card sorting insights and user needs, ensuring an intuitive, inclusive structure that reflects how freelancers and clients naturally navigate content.

FREELANCER USER FLOW

CLIENT USER FLOW

— Design

LOFI WIREFRAMES
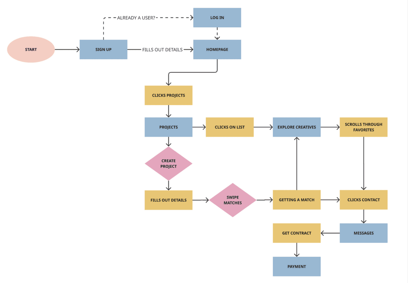
Based on persona goals, I created low-fidelity wireframes focusing on core UX flows and prioritized features. Designed mobile-first for responsiveness and inclusivity, the wireframes emphasized interaction and flow, with features like matchmaking and clear empty states to guide users through a fast-paced, engaging experience.


MIDFI WIREFRAMES
Developed mid-fi wireframes in Figma based on the low-fi sketches, following a mobile-first approach, starting with the freelancer view, as they’re more likely to use mobile. Focused on accessibility (WCAG standards), clear navigation, and solid design principles to ensure usability for all.
USABILITY TESTING 1
Evaluate whether the prototype functions as intended, with intuitive user flows for freelancers and clients. Identify navigation issues, missing features, and areas for improvement.
goal 1
Test content and features
goal 2
Evaluate overall functionality
goal 3
Observe task completion & flow
TEST RESULTS
Participants enjoyed the clean layout, helpful profiles, and inclusive design, but noted confusion with list vs. swipe, lengthy application steps, and navigation issues. Overall, the platform felt easy to use, with minor improvements suggested for clarity and flow.

AFTER TESTING FIXES


IMPROVE LABELING
Make button labels clearer and more descriptive (replace “Explore creative” with an intuitive alternative) to improve navigation and reduce user confusion.


STREAMLINE APPLY/HIRE PROCESS
Simplify the flow by adding a direct “Hire” button, integrated chat, and clickable profile pictures to reduce steps, increase efficiency, and lower drop-off.
— UI & Branding
Color Palette
Color Palette
#F8FCEF
#DDCBF7
#B89BE3
#1E6360
#F68418
#F68418
##1E6360
Typography
Typography
Aa
Manrope semibold
Aa
Manrope medium
Aa
Manrope regular
36 px
Display
24 px
Headline
20 px
Title
16 px
Subtitle
14 px
Body
12 px
caption
Logo
Logo




UI Elements
UI Elements
Browse creatives
View profile
View profile

FIND YOUR MACTH NOW
Browse projects
Loading...

Whoopsie!
Your projectlist is empty
To begin another project, swipe through projects to find your perfect match
Browse projects





